![]() |
| ▲ 한국한의학연구원 한의기술응용센터 최장기 박사 연구팀이 경기도경제과학 진흥원 바이오센터 최춘환 박사와 함께 포도나무 줄기 유래 성분 Vitisin B에서 항바이러스 효과를 확인하고, 인플루엔자 바이러스 감염 치료 소재를 개발했다. (사진=한국한의학연구원 제공) |
[mdtoday=남연희 기자] 한국한의학연구원 한의기술응용센터 최장기 박사 연구팀이 경기도경제과학 진흥원 바이오센터 최춘환 박사와 함께 포도나무 줄기 유래 성분 Vitisin B에서 항바이러스 효과를 확인하고, 인플루엔자 바이러스 감염 치료 소재를 개발했다고 28일 밝혔다.
Vitisin B는 포도류 덩굴식물에서 흔히 발견되는 물질로 식물이 상처를 입거나 병원체의 공격을 받을 때 생성되는 항균·항산화 물질이다.
예로부터 한의학에서 포도는 과실, 씨앗, 줄기, 잎, 뿌리까지 치료에 사용해왔고, 특히 줄기의 경우 항염증, 항산화, 심혈관계 질환 예방 등의 약리효능이 있는 것으로 알려져 있다. 그러나, 포도나무 줄기는 그 효능과 달리 농가에서 경제성이 부족한 부산물로 취급받고 있었다.
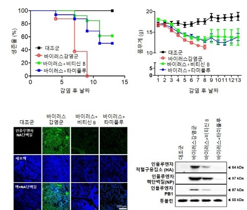
연구팀에서는 포도나무 줄기의 Vitisin B 성분을 활용, 동물실험을 통해 ▲바이러스에 의한 사망률 감소, 체중감소 완화, 폐 염증 감소 ▲감염세포의 외부로 나가는 바이러스 이동 억제 ▲타미플루(oseltamivir) 내성 인플루엔자에 대한 항바이러스 효능 ▲과잉 면역반응을 유발하는 염증성 사이토카인 발현 감소 등을 확인했다.
이번 연구에서 사용한 포도나무 줄기는 풍부한 임상경험을 통해 이미 그 유효성과 안전성이 입증된 천연물로서 이를 활용하면, 신·변종 바이러스에 대응할 수 있는 한의기반 항바이러스제제 개발에 성공할 수 있을 것으로 기대하고 있다.
연구책임자 최장기 박사는 “타미플루 등 임상에서 많이 처방되는 약물에 대해 최근 내성 바이러스가 보고되고 있고, 바이러스의 지속적인 변이로 새로운 치료제 개발의 필요성이 대두되고 있다”라며 “앞으로도 그 유효성과 안전성이 입증된 한의기반 천연물을 활용하여 신·변종 바이러스에 대해서도 효율적으로 대응할 수 있는 한의기반 항바이러스제제 연구를 지속하겠다”라고 밝혔다.
한의학연 이진용 원장은 “농가에서 처리에 어려움을 겪고 있는 포도나무 줄기를 활용해 고부가가치 상품인 한의약 기반 항바이러스 후보물질을 발굴해 낸 모범 연구개발 사례”라며 “앞으로도 국민의 건강한 삶을 지키기 위한 연구에 최선을 다하겠다”라고 전했다.
한편 이번 연구성과는 국제전문학술지인 ‘Acta Pharmaceutica Sinica B’ (IF 14.903; JCR 상위 2.8%)에 2022년 7월 6일 게재됐다.
메디컬투데이 남연희 ([email protected])

[저작권자ⓒ 메디컬투데이. 무단전재-재배포 금지]
















































