은디아민플루오라이드가 플루오로아파타이트 보호피막 형성하는 과정 영상화·분석
![]() |
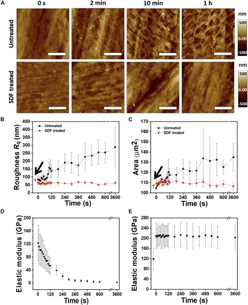
| ▲ 치아의 콜라 노출시간에 따른 표면 거칠기 및 탄성계수 변화(사진=KAIST 제공) |
[mdtoday=이재혁 기자] 콜라와 같은 탄산음료가 치아 건강에 해롭다는 사실을 나노기술로 영상화하고 과학적으로 입증했던 연구진이 이번에는 동일한 음료로부터 치아 손상을 예방하는 효과적인 방법의 메커니즘을 규명했다.
KAIST은 신소재공학과 홍승범 교수팀이 화학과 변혜령 교수팀과 서울대 치의학대학원 소아치과학교실 및 구강미생물학교실과 협업해 은다이아민플루오라이드(SDF)가 치아 표면에 불소 함유 방어막을 형성시켜서 콜라의 부식 작용을 효과적으로 막는 메커니즘을 나노기술로 규명했다고 5일 밝혔다.
은다이아민플로오라이드(SDF)는 치과에서 사용되는 약제로, 주로 충치(우식증) 치료와 예방을 위해 사용됨된다. SDF는 충치 부위를 강화하고, 세균 성장을 억제하며, 충치의 진행을 멈추는 데 효과적이라고 설명했다.
연구팀은 치아 에나멜의 표면 형상과 기계적 특성을 원자간력 현미경(AFM)을 활용해서 나노 단위에서 분석하고, SDF 처리로 형성된 나노피막의 화학적 특성을 엑스선 광전자 분광법(XPS)과 푸리에 변환 적외선 분광법(FTIR)을 활용해 분석했다.
엑스선 광전자 분광법(XPS)은 물질 표면의 화학적 조성과 전자 구조를 분석하는 데 사용되는 강력한 표면 분석 기술임이며, 적외선 분광법(FTIR)은 물질이 적외선(IR) 빛을 흡수하거나 통과시키는 특성을 분석해 분자의 화학 구조와 조성을 파악하는 분석 방법이다.
그 결과 콜라에 노출된 치아가 SDF 처리 여부에 따라 표면 조도 및 탄성계수 변화에 큰 차이를 보였다. 특히 SDF를 도포한 치아는 부식으로 인한 표면 거칠기 변화가 최소화되고(64 nm에서 70 nm), 탄성계수도 높은 수준(215 GPa에서 205 GPa)을 유지한 것을 발견했다.
이는 SDF가 플루오로아파타이트(fluoroapatite) 피막을 형성하고, 이 피막이 보호층 역할을 했기 때문이라고 밝혔다. 플로오로아파타이트는 칼슘 플루오로인산염의 화학식을 가진 인산염 무기물로 자연적으로 존재하거나 생물학적/인공적으로 생성될 수 있고, 치아와 뼈의 구조를 강화하는 데 중요한 역할을 한다.
김영재 교수는 “이 기술은 어린이와 성인의 치아 부식 예방 및 치아 강화에 활용될 수 있으며, 비용 효율적이고 접근 가능한 치과 치료법이다”라고 전망했다.
홍승범 교수는 “치아 건강은 개인의 삶의 질에 중요한 영향을 미친다“며 “이번 연구는 치과 영역에서 초기 치아 부식을 예방하기 위한 효과적인 방안을 제시함과 동시에 기존의 외과적 치료가 아닌 SDF의 간단한 도포만으로 치아 부식을 예방하고 강화할 수 있어 통증과 비용을 크게 줄일 수 있는 가능성을 열었다”라고 강조했다.
한편, 이번 연구 결과는 국제 학술지 ‘바이오머티리얼즈 리서치(Biomaterials Research)'에 지난 11월 7일 자 출판됐으며, 연구는 한국연구재단의 지원을 받아 진행됐다.
메디컬투데이 이재혁 ([email protected])

[저작권자ⓒ 메디컬투데이. 무단전재-재배포 금지]















































