![]() |
| ▲ Aca 단백질의 3차 구조 및 전자조절인자로서의 기능 규명 (사진=한국연구재단 제공) |
[mdtoday=이한희 기자] 박테리아의 방어막을 뚫고 공격하는 바이러스의 면역회피 시스템과 이를 무력화 시키는 박테리아의 면역 시스템의 상호작용을 국내연구진이 새롭게 밝혀, 인간 유전자 편집 기술에도 응용이 기대된다.
한국연구재단은 박현호 교수(중앙대학교) 연구팀이 박테리아가 자신의 면역체계인 크리스퍼-카스(CRISPR-Cas)를 공격하는 바이러스의 항-크리스퍼(Anti-CRISPR) 유전자를 조절하고 면역시스템을 회복하는 새로운 메커니즘을 규명했다고 6일 밝혔다.
흔히 유전자 가위로 불리는 크리스퍼-카스는 박테리아가 자신을 공격하는 바이러스의 유전정보를 기억하고 있다가 유사 유전자를 가진 바이러스가 침투할 경우 바로 제거하는 방어 시스템이다.
바이러스는 크리스퍼-카스를 억제하는 다양한 항-크리스퍼 단백질을 가지고 박테리아의 면역체계를 무력화 시키며 진화하였다. 박테리아 역시 바이러스의 항-크리스퍼 단백질을 무력화하는 방어 체계를 갖추고 있을 것으로 추정되었지만, 지금까지 관련 기전은 알려지지 않았다.
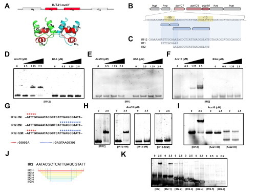
연구팀은 바이러스의 항-크리스퍼 유전자와 밀접한 관계를 보이는 박테리아의 Aca (anti-CRISPR associate) 단백질에 주목하여 항-크리스퍼 단백질과의 상호작용을 연구한 결과. Aca 단백질은 항-크리스퍼 단백질의 발현을 저해하는 전사인자로 작용함을 밝혔다.
또한 Aca 단백질은 항-크리스퍼 유전자의 특정 프로모터에 결합하는 방식으로 항-크리스퍼의 발현을 막아, 크리스퍼-카스를 정상 작동시키는 것을 확인했다.
나아가, Aca 단백질의 3차원 구조를 규명하고, 어떻게 이 단백질이 특정 프로모터에 결합하여 바이러스의 무기가 되는 단백질 유전자 발현을 저해할 수 있는지를 분자 수준에서 규명했다.
박현호 교수는 “이번 연구는 바이러스의 면역 회피 시스템에 대항하는 박테리아의 또 다른 생존 전략을 규명한 연구”라며 “항-크리스퍼 단백질, Aca 단백질은 실제 크리스퍼-카스 시스템을 조절하는 단백질들이기 때문에 인간 유전자 치료 기술로 주목받는 크리스퍼-카스의 정교한 조절 등에 응용될 수 있을 것”이라며 연구 의의를 설명했다.
한편 과학기술정보통신부와 한국연구재단이 추진하는 중견연구 및 기초연구실사업 등의 지원으로 수행된 이번 연구의 성과는 국제학술지 ‘뉴클레익 애시즈 리서치(Nucleic Acids Research)’에 8월 26일 게재됐다.
메디컬투데이 이한희 ([email protected])

[저작권자ⓒ 메디컬투데이. 무단전재-재배포 금지]
















































