![]() |
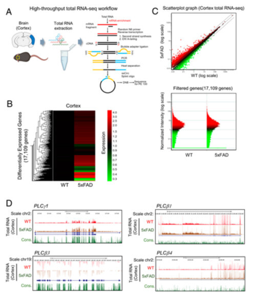
| ▲ High-throughput total RNA-seq분석을 통한 알츠하이머 의존적 유전자 변화 분석 (사진=한국뇌연구원 제공) |
한국뇌연구원(KBRI)은 주재열 박사 연구팀이 변이체- 인공지능(Splice-AI)를 이용해 치매 모델의 특정 유전자에서 숨겨진 새로운 변이체 최초로 발견했다고 21일 밝혔다.
이번 연구성과는 세계적 수준의 국제 학술지 ‘미국국립과학원회보(PNAS)’에 게재됐다.
스플라이스 변이체(alternative splicing)는 유전자의 발현을 조절할 뿐만 아니라 다양한 표현형에 영향을 준다. 특히, RNA 가공작업 중 하나인 RNA 이어 맞추기(스플라이싱)은 다양한 염기의 변화에 의해 영향을 받으며 특히 퇴행성 뇌질환에서 다양하게 발견되고 있다.
이에 연구팀은 인간 전사체의 숨겨진 스플라이싱의 다양한 현상을 딥러닝 기반 변이체-인공지능(Splice-AI)을 통해 치매모델에 적용했다.
딥러닝을 통해 신호 전달 기작의 핵심요소인 인간 PLCr1 유전자에서 14곳에 숨겨진 스플라이싱 변이체들 위치를 예측하였으며, 특히 인간과 동일한 마우스의 PLCr1 유전자 위치에서 변이체가 나타남을 확인했다(인간의 PLCr1 유전자 26번째 엑손은 마우스의 동일 유전자 27번째 엑손과 아미노산 서열이 100%일치함).
또한, 알츠하이머 모델 마우스의 뇌속의 PLCr1 유전자의 27번째 엑손에 1개의 염기가 비정상적으로 삽입이 되면서 비정상적인 RNA 가공 현상을 확인했다.
이때, 염기서열의 변화가 단백질의 아미노산 변화를 유발하게 되며, 즉, 인체의 항상성을 유지에 필요한 단백질이 변화되는 것으로 이러한 변이체는 치매 특이적 현상임을 최초로 밝혀냈다.
이번 연구는 인간 유전자 데이터를 기반으로 Splice-AI를 적용하여 아직 밝혀지지 않은 스플라이싱 변이체의 유발 가능성을 수치화 하고, 이를 통해 얻은 분석 정보를 동물 질환 모델에서 적용 가능함을 밝힌 것에 큰 의의가 있다.
주재열 박사는 “최근 변종 코로나19 바이러스도 염기의 변화를 통해 전염력이 증가된다는 연구가 보고되고 있다” 라고 말하며, “4차 산업혁명 시대의 핵심 기술인 인공지능과 뇌연구를 접목하여 치매 질환 뿐만 아니라 뇌질환 및 다양한 질환에도 응용하여 새로운 진단 및 치료 전략에 중요한 정보를 제공할 수 있을 것”이라고 밝혔다.
본 연구는 과학기술정보통신부가 지원하는 한국뇌연구원 기관고유사업, 한국연구재단 이공분야기초연구사업과제의 도움으로 수행되었다.
메디컬투데이 박정은 ([email protected])

[저작권자ⓒ 메디컬투데이. 무단전재-재배포 금지]
















































