3차원 장 오가노이드 전환기술 개발 통한 인체반응 예측률 향상 기여
국내 연구진이 인간 전분화능줄기세포 유래 인간 소장 상피 모델(Small intestinal epithelium model)을 세계 최초로 개발했다.
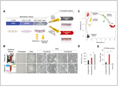
인간 소장 상피 제작 기술은 2차원 직접 분화 또는 3차원 오가노이드에서 2차원 소장 상피 세포로 전환이 가능하여 활용성이 높다.
또한 인체의 장과 유사한 세포 다양성과 기능성을 가져, 소장에서의 약물 흡수 및 대사 평가가 가능한 플랫폼 기술로써 향후 신약개발에 큰 기여를 할 것으로 기대된다.
한국생명공학연구원 손미영 박사 연구팀은 인간 전분화능줄기세포의 직접 분화 혹은 3차원 오가노이드 전환기술을 이용한 고성능 인간 소장 상피 모델을 개발했다고 8일 밝혔다.
신약개발을 위해서는 약물이 우리 몸에서 순환하는 일련의 과정에 대한 분석이 중요하다. 이를 위해 후보 약물의 흡수, 분포, 대사, 배설(ADME)에 대한 약물동태 평가가 필요하다.
지금까지는 소장에서의 약물 흡수도를 평가하기 위해 절대표준(Gold Standard)으로 대장암 조직에서 유래한 장 세포를 사용하고 있지만, 인체 소장을 동일하게 구현하지 못하여, 소장에서 일어나는 약물의 흡수와 1차 대사를 평가하고 예측하는 것에 한계점이 있었다.
최근 전분화능줄기세포로부터 소장 세포로 분화시키는 기술이 보고되고 있으나, 낮은 분화도와 세포 다양성 부재로 인해 기능성이 떨어지며, 대량 증식의 어려움이 있었다.
연구팀은 기존 문제를 극복하고, 인간 소장에 존재하는 다양한 세포 구성과 기능성 구현을 위해, 소장 상피 세포 전구체를 이용해 대량 배양 및 동결보관이 가능하게 했고, 새롭게 발굴한 분화인자를 이용하여 높은 수준으로 인간 소장 조직을 모사할 수 있는 고성능 소장 상피 모델 개발에 성공했다.
또한 연구팀은 환자 유래 역분화줄기세포를 이용하여 환자 맞춤형 약물 효능 평가 시스템 개발의 가능성을 검증했으며 3차원 장 오가노이드를 2차원 소장 상피 세포 모델로 전환할 수 있는 기술 개발을 통해 본 모델 시스템의 범용성을 확인했다.
소장 상피 모델은 소장 조직의 기능성을 높은 수준으로 재현하였고, 신약의 약물동태학적 특성, 약물의 안정성, 대사 수송적 특성 및 임상투여용량 설정 등 신약개발에 있어 광범위한 활용 가능성을 제시했다.
손 박사는 “본 연구팀의 고성능 인간 소장 상피 모델은 소장 조직을 모사할 수 있는 세계 최고 수준의 모델로 높은 정확도의 약물 흡수·대사 평가를 통해 신약의 효율을 나타내는 지표인 생체이용률(bioavailability)을 예측하고 약효 개선에 활용될 수 있다”고 설명했다.
이어 “인체 조직 수준의 세포모델 개발, 대량화 기술 및 관련 평가법 개발은 향후 신약 개발 과정에 효과적으로 기여할 수 있다”며 “연구팀이 이미 확보하고 있는 고기능성 3차원 장 오가노이드를 더욱 다양하게 활용하기 위한 기반 기술로도 기대된다”고 덧붙였다.
한편 이번 연구결과는 미국과학진흥회(AAAS)에서 발행하는 종합과학 분야의 세계적 권위지인 사이언스 어드밴시즈(Science Advances)지에 6월 2일자에 게재됐다.
![]() |
| ▲인간 전분화능줄기세포 유래 맞춤형 고성능 소장 상피 분화 기술 개발 (사진=한국생명공학연구원 제공) |
국내 연구진이 인간 전분화능줄기세포 유래 인간 소장 상피 모델(Small intestinal epithelium model)을 세계 최초로 개발했다.
인간 소장 상피 제작 기술은 2차원 직접 분화 또는 3차원 오가노이드에서 2차원 소장 상피 세포로 전환이 가능하여 활용성이 높다.
또한 인체의 장과 유사한 세포 다양성과 기능성을 가져, 소장에서의 약물 흡수 및 대사 평가가 가능한 플랫폼 기술로써 향후 신약개발에 큰 기여를 할 것으로 기대된다.
한국생명공학연구원 손미영 박사 연구팀은 인간 전분화능줄기세포의 직접 분화 혹은 3차원 오가노이드 전환기술을 이용한 고성능 인간 소장 상피 모델을 개발했다고 8일 밝혔다.
신약개발을 위해서는 약물이 우리 몸에서 순환하는 일련의 과정에 대한 분석이 중요하다. 이를 위해 후보 약물의 흡수, 분포, 대사, 배설(ADME)에 대한 약물동태 평가가 필요하다.
지금까지는 소장에서의 약물 흡수도를 평가하기 위해 절대표준(Gold Standard)으로 대장암 조직에서 유래한 장 세포를 사용하고 있지만, 인체 소장을 동일하게 구현하지 못하여, 소장에서 일어나는 약물의 흡수와 1차 대사를 평가하고 예측하는 것에 한계점이 있었다.
최근 전분화능줄기세포로부터 소장 세포로 분화시키는 기술이 보고되고 있으나, 낮은 분화도와 세포 다양성 부재로 인해 기능성이 떨어지며, 대량 증식의 어려움이 있었다.
연구팀은 기존 문제를 극복하고, 인간 소장에 존재하는 다양한 세포 구성과 기능성 구현을 위해, 소장 상피 세포 전구체를 이용해 대량 배양 및 동결보관이 가능하게 했고, 새롭게 발굴한 분화인자를 이용하여 높은 수준으로 인간 소장 조직을 모사할 수 있는 고성능 소장 상피 모델 개발에 성공했다.
또한 연구팀은 환자 유래 역분화줄기세포를 이용하여 환자 맞춤형 약물 효능 평가 시스템 개발의 가능성을 검증했으며 3차원 장 오가노이드를 2차원 소장 상피 세포 모델로 전환할 수 있는 기술 개발을 통해 본 모델 시스템의 범용성을 확인했다.
소장 상피 모델은 소장 조직의 기능성을 높은 수준으로 재현하였고, 신약의 약물동태학적 특성, 약물의 안정성, 대사 수송적 특성 및 임상투여용량 설정 등 신약개발에 있어 광범위한 활용 가능성을 제시했다.
손 박사는 “본 연구팀의 고성능 인간 소장 상피 모델은 소장 조직을 모사할 수 있는 세계 최고 수준의 모델로 높은 정확도의 약물 흡수·대사 평가를 통해 신약의 효율을 나타내는 지표인 생체이용률(bioavailability)을 예측하고 약효 개선에 활용될 수 있다”고 설명했다.
이어 “인체 조직 수준의 세포모델 개발, 대량화 기술 및 관련 평가법 개발은 향후 신약 개발 과정에 효과적으로 기여할 수 있다”며 “연구팀이 이미 확보하고 있는 고기능성 3차원 장 오가노이드를 더욱 다양하게 활용하기 위한 기반 기술로도 기대된다”고 덧붙였다.
한편 이번 연구결과는 미국과학진흥회(AAAS)에서 발행하는 종합과학 분야의 세계적 권위지인 사이언스 어드밴시즈(Science Advances)지에 6월 2일자에 게재됐다.
메디컬투데이 이대현 ([email protected])

[저작권자ⓒ 메디컬투데이. 무단전재-재배포 금지]
















































