2026.04.20 (월)
즐겨찾기
모바일버전
전체기사
LOGIN
회원가입
정책
의료
제약ㆍ바이오
헬스케어
건강
웰빙
산업
문화ㆍ연예
스포츠
피플
TV
전체 카테고리
정책
보건ㆍ복지
노동
환경
교육
의료
의료산업
병원ㆍ약국
학술ㆍ연구
병원뉴스
닥터뉴스
단체ㆍ학회
행사
사건ㆍ사고
제약ㆍ바이오
헬스케어
건강
내과
성형외과
가정의학과
치과
정형외과
신경과
피부과
산부인과
안과
정신건강의학과
외과
소아청소년과
이비인후과
비뇨의학과
신경외과
마취통증의학과
재활의학과
암
영상의학과
응급의학과
웰빙
웰빙
뷰티
육아ㆍ교육
DRUG
FOOD
실버
DIET
性
여성
흡연ㆍ음주
산업
재계
파이낸스
전기ㆍ전자
유통
자동차ㆍ모빌리티
중공업ㆍ방산
에너지ㆍ화학
항공ㆍ해운
ICT
건설ㆍ부동산
산업일반
ISSUE(사고ㆍ노동ㆍ안전ㆍ환경)
문화ㆍ연예
연예
생활문화
스포츠
야구
축구
골프
e스포츠
스포츠일반
피플
인사
경조
칼럼
통계
인물(인터뷰)
기타
e-뉴스
정치
경제
사회
생활/문화
세계
IT/과학
엔터
스포츠
TV
검색
의료산업
병원ㆍ약국
학술ㆍ연구
병원뉴스
닥터뉴스
단체ㆍ학회
행사
사건ㆍ사고
학술ㆍ연구
Search:
6,333건
국가임상시험지원재단, 질환별 레지스트리 데이터 개방
이재혁
2024.09.09
[mdtoday=이재혁 기자] 국내 연구자와 제약사 등을 대상으로 질환별 레지스트리 데이터가 개방된다. 국가임상시험지원재단은 데이터 기반의 임상 연구와 신약 개발을 지원하기 위해 9일부터 데이터를 개방한다고 밝혔다.이번에 개방되는 데 ...
서울대병원 박중신 교수, 대한모체태아의학회장 취임
이재혁
2024.09.09
[mdtoday=이재혁 기자] 서울대병원 산부인과 박중신 교수가 제30차 대한모체태아의학회 정기총회에서 제16대 회장으로 선출됐다. 임기는 2024년 9월 1일부터 2년이다.대한모체태아의학회(KSMFM)는 임산부 및 태아의학 연구 발 ...
빛 이용한 ‘친환경 조직병리 딥러닝 진단법’ 상용화 첫 걸음
이재혁
2024.09.09
[mdtoday=이재혁 기자] 빛을 이용한 친환경 조직병리 진단법을 개발한 연구 결과가 나왔다. 이번에 개발된 빛을 쏘아 이미지를 생성하는 친환경 기술은 비용과 시간을 줄이고 환경을 보호하는 디지털 병리학 작업환경 구축을 선도할 것으 ...
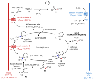
비시널 위치 다이플루오로메틸 합성법 개발…“신약 후보 물질 합성의 新전략 제시”
이재혁
2024.09.05
[mdtoday=이재혁 기자] 국내 연구진이 비시널(vicinal‧인접) 위치에 다이플루오로메틸화 화합물을 효과적으로 합성하는 방법을 개발해 신약 후보 물질 합성 및 라이브러리 구축의 새로운 전략으로 활용이 기대된다. 한국연구재단은 ...
경희대 한의과대학-KIST, 침치료의 파킨슨병 증상완화 메커니즘 제시
이재혁
2024.09.05
[mdtoday=이재혁 기자] 국내 연구진이 파킨슨병 모델에서 침치료의 효과를 설명하는 새로운 신경회로 메커니즘을 규명했다. 뇌신경회로를 중심으로 침 치료의 기전을 신경과학적으로 밝혀낸 것은 세계 최초의 사례다.경희대학교는 한의과대학 ...
차전자피의 ‘숙취 해소‧간 손상 방지’ 효과 규명
이재혁
2024.09.05
[mdtoday=이재혁 기자] 국내 연구진이 차전자피의 숙취 해소 및 간 손상 방지 효과를 밝혀냈다.연세대학교 원주의과대학 정범선 교수(해부학교실), 순천향대서울병원 류담 교수(소화기내과), 서울성모병원 양경모 임상강사(소화기내과)로 ...
한림대성심병원, 세계 최초 영장류 대상 이종수혈 효과 확인
이재혁
2024.09.05
[mdtoday=이재혁 기자] 돼지 피를 인간과 비슷한 영장류에 수혈한 후 혈액학적 지표가 개선됐다는 연구 결과가 세계 최초로 발표됐다. 한림대학교성심병원 진단검사의학과 강희정·노주혜 교수 연구팀과 안전성평가연구소 황정호 박사 연구팀 ...
내시경으로 체액 수집해 대장암 조기 진단한다
이재혁
2024.09.02
[mdtoday=이재혁 기자] 내시경으로 수집한 체액을 분석해 대장암을 조기 진단하는 새로운 기술이 개발됐다.화순전남대학교병원은 핵의학과 유수웅 교수 연구팀은 내시경으로 종양 표면의 체액을 수집해 대사체의 광신호를 증폭하고, 이를 인 ...
UNIST, ‘코발트 화합물’ 항암제 신약 개발 가능성 확인
이재혁
2024.09.02
[mdtoday=이재혁 기자] UNIST 연구팀이 코발트 기반 금속 화합물이 나이트릴 물질과 어떻게 반응하는지를 알아내 신약 개발 가능성을 높였다.UNIST 화학과 조재흥 교수팀은 코발트를 이용한 생체모방물질에서 나이트릴 활성 반응의 ...
결핵연구원, 결핵관리 중요 전환점 될 ‘결핵균 참조 유전체’ 개발
이재혁
2024.08.30
[mdtoday=이재혁 기자] 한국‧일본 공동 연구팀이 결핵관리의 중요 전환점이 될 새로운 결핵균 참조 유전체 개발에 성공했다.대한결핵협회 결핵연구원은 한국·일본 공동 연구팀이 결핵균(Mycobacterium tuberculosis) ...
“아스피린 복용, 일반인 대장암 예방 효과 입증 근거 부족”
이재혁
2024.08.30
[mdtoday=이재혁 기자] 일반인에서 아스피린 복용의 대장암 예방 효과가 아직 충분히 입증되지 않았으며, 오히려 위장관 출혈, 뇌출혈 등 출혈 위험을 높일 수 있다는 연구결과가 나왔다.한국보건의료연구원(NECA)은 대장암 예방을 ...
포스텍, 레고처럼 미생물 유전자 발현 조절하는 RNA 기반 센서 플랫폼 개발
이재혁
2024.08.30
[mdtoday=이재혁 기자] 국내 연구진에 의해 레고처럼 미생물 유전자 발현을 조절하는 새로운 플랫폼이 개발됐다.POSTECH(포항공과대학교) 생명과학과 김종민 교수, 생명과학과 통합과정 김정원‧서민채‧임예린 씨 연구팀은 박테리아의 ...
한‧미 공동연구진, HPV 현장진단 시스템 개발…“의료 낙후지역에서도 손쉽게 진단”
이재혁
2024.08.28
[mdtoday=이재혁 기자] 한‧미 공동연구진이 자궁경부암의 원인 바이러스를 손쉽게 진단할 수 있는 기술을 개발했다.한국생명공학연구원 바이오나노연구센터 이창열 박사팀은 미국 하버드 의과대학 이학호 교수팀과 함께 인체유두종 바이러스( ...
한의학연, 유사 효능 한약재의 복합 처방 근거 밝혀
이재혁
2024.08.22
[mdtoday=이재혁 기자] 한의학에서 효능이 유사한 한약을 함께 처방하는 이유가 약물의 대사 경로를 증가시키고 새로운 대사 경로를 활성화시키는 상승효과에 있다는 연구 결과가 나왔다.한국한의학연구원은 한의약데이터부 이상훈 박사 연구 ...
가톨릭중앙의료원, 혁신적 나노입자 합성법 개발
이재혁
2024.08.19
[mdtoday=이재혁 기자] 불가능했던 반응성 조절 영역을 새로운 전구체 화학 개발과 반도체 나노입자의 합성법 발굴로 기존 합성법의 한계를 극복, 다양한 바이오소재 개발 가능성이 높아질 전망이다. 가톨릭대학교 가톨릭중앙의료원 기초의 ...
KAIST, 지방간 치료제 개발 최적화 동물모델 개발
이재혁
2024.08.19
[mdtoday=이재혁 기자] 국내 연구진이 사람의 대사이상 지방간 질환을 잘 모사하는 새로운 동물모델을 개발해 지방간염 치료제 개발에 중요한 전환점이 될 것으로 기대된다.KAIST는 의과학대학원 김하일 교수 연구팀과 연세대학교 의과 ...
초장거리 생체 신호 무선 모니터링 가능한 스마트 의류 시스템 개발
이재혁
2024.08.16
[mdtoday=이재혁 기자] 최대 350m까지 착용 환자의 맥박, 호흡 등 생체 데이터를 무선으로 전송할 수 있는 스마트 의류 시스템이 개발됐다.한양대학교 바이오메디컬공학과 유형석 교수 연구팀은 초장거리 생체 데이터 무선 모니터링을 ...
서울대병원·서울의대, 신경발달장애 원인 유전자 HDAC3 변이 새롭게 규명
이재혁
2024.08.16
[mdtoday=이재혁 기자] 최근 국내 연구진이 희귀 유전질환의 원인 유전자를 새롭게 발굴해 신경발달장애와 관련된 HDAC3 유전자의 변이를 규명했다. 서울대병원 임상유전체의학과 채종희 교수와 윤지훈 전 교수(현 강남세브란스병원 교 ...
뇌 깊숙이 신경세포 신호 측정하는 길 열렸다
이재혁
2024.08.14
[mdtoday=이재혁 기자] 생체 내 녹는 물질을 활용해 뇌 깊숙이 넓은 영역에서 신경세포 신호를 측정할 수 있는 길이 열렸다.아주대 뇌과학교실 이은정·기계공학과 강대식 교수팀은 뇌심부에 이식 가능한 ‘시한성 운송체 기반 초 미세 ...
한림대강남성심병원 김혜원 교수, 세계피부염위원회 위원 위촉
이재혁
2024.08.12
[mdtoday=이재혁 기자] 김혜원 한림대학교강남성심병원 피부과 교수가 지난 7월 30일 세계피부염위원회(International Eczema Council, IEC) 이사회 심사를 통해 위원으로 위촉됐다.세계피부염위원회는 아토피 ...
←
11
12
13
14
15
16
17
18
19
20
→
정보격차 없는 경제뉴스
HEADLINE
이달 미 FDA 희귀의약품 지정 14개 중 3개 ‘국산’…신약 경쟁력 입증
병원 못 찾아 1시간 넘게 대기하는 응급환자, 2년 새 2.5배↑
2043년 노인돌봄 서비스 수요 2.4배↑…요양보호사 99만명 추가 필요
PHOTO NEWS
의료기기협회 “의료용 소모품 제조에는 큰 차질 없어…유통 과정의 문제”
휴메딕스, 메디사랑과 PRP 키트 사업 협력 업무협약 체결
“FLT3-ITD 변이 AML 치료 전환점”…다이이찌산쿄 ‘반플리타’ 국내 상륙
많이 본 기사
1
코로나19 신변이 'BA.3.2' 확산과 셀레믹스의 대응
2
프로티어바이오텍, 35억 규모 투자 유치
3
[마감] 코스피 5800선, 미-이란 협상 결렬 여파 속 낙폭 줄여…
4
한미사이언스, 토모큐브 지분 전량 매각
5
미래에셋생명, 지분 81% 쥔 그룹…상장폐지 시나리오 ‘부상’
매체소개
개인정보취급방침
이용약관
청소년보호정책
윤리강령
기사제보
정정·반론보도 요청
고객지원