기존 항암제 치료 부작용 극복할 새로운 유전자 치료 기반 마련해
DGIST 핵심단백질자원센터 최성균 센터장 연구팀과 경북대 류재웅 교수 공동 연구팀은 전립선암을 조절하는 ‘ZNF507’ 유전자 발굴에 성공했다. 추가적으로 발견한 유전자가 전립선암을 조절하는 분자생물학적 과정까지도 규명해, 향후 관련 분야 활용이 기대된다.
전립선암은 국내는 물론 전 세계적으로 발병률이 높은 암이다. 특히, 암 전이율과 사망율 또한 높아 치료가 중요하다. 이러한 전립선암 치료는 외과 수술, 호르몬 차단 요법, 일반 항암 치료가 많이 활용되지만, 장기간 치료할 경우 약물 저항성이 생겨 약효가 떨어지거나 완치되더라도 재발 사례가 많아, 근원적이고 효율적인 전립선암 치료법 발굴이 절실했다.
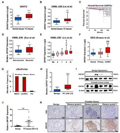
이에 공동 연구팀은 경북대학교병원 비뇨기과학 교실의 협조를 통해 사람의 전립선암 임상시료를 분양 받아 연구를 진행했다. 연구를 통해 공동 연구팀은 전립선암 조직 내 ‘ZNF507’이라는 유전자가 정상적인 전립선 조직에 비해 매우 높게 발현하고 있다는 사실을 발견했으며, 해당 유전자가 전립선암에서 실제 높게 발현하며 암이 악화될수록 발현이 증가한다는 것을 확인했다.
추가적으로 공동 연구팀은 ZNF507의 활동 등을 억제한 전립선암 세포주를 확립해 전립선암의 표현형을 추적 관찰할 수 있는 다양한 연구를 진행했다.
그 결과, 실제로 ZNF507의 발현이 억제되면 암의 증식과 군집 능력이 현저히 감소하고, 그로 인해 암이 다른 조직으로 이동하고, 투과해가는 능력 또한 줄어드는 것을 확인했다. 또한, 암 세포가 스스로 죽는 ‘세포 자살’ 또한 증가한 것을 확인했다.
더불어, 공동 연구팀은 ZNF507가 억제됐을 때 왜 암 발생과 전이가 감소하는 이유도 분자생물학적인 수준에서 파악하는 데 성공했다. 연구 결과, ZNF507의 발현이 억제되면, 암세포 신호 전달이 차단돼 암세포 성장과 전이에 필요한 힘이 차단되는 것을 확인했다.
특히, 이러한 연구결과는 동물실험에서뿐만 아니라 실제 인간의 임상 전립선암 조직에서도 같은 상관관계를 보여, 향후 치료에 큰 도움을 줄 것으로 보인다.
DGIST 핵심단백질자원센터 최성균 센터장은 “이번 연구의 주요 성과는 기존 전립선암 치료가 갖는 한계를 극복하고, 새로운 치료제 개발을 위한 근원적 치료 후보 단백질을 발견했다는 점이다”며 “기존 전립선암 항암제 치료는 시간이 갈수록 효능이 감소하는 항암제 저항성, 심혈관계 질환 등 여러 부작용들이 있어 치료에 문제점이 많았지만, 이번 연구 결과를 잘 활용한다면 이러한 부작용들을 극복하는 근본적인 치료가 가능한 신약개발이 이뤄질 것”이라고 말했다.
한편, 이번 연구는 DGIST와 경북대학교의 협력연구를 통해 거둔 성과로, DGIST 미래선도형특성화연구 그랜드챌린지연구혁신프로젝트 p-CoE 연구 사업(과제책임자 : DGIST 장익수 석좌교수)과 한국연구재단 기초연구실 지원 사업(BRL) ‘섬모 발생 및 기능제어 통합 연구실’의 연구 사업의 지원을 받아 수행됐다.
![]() |
| ▲ znf507 유전자의 인간 데이터베이스 및 인체 조직을 활용한 발현 분석 (사진=DGIST 제공) |
DGIST 핵심단백질자원센터 최성균 센터장 연구팀과 경북대 류재웅 교수 공동 연구팀은 전립선암을 조절하는 ‘ZNF507’ 유전자 발굴에 성공했다. 추가적으로 발견한 유전자가 전립선암을 조절하는 분자생물학적 과정까지도 규명해, 향후 관련 분야 활용이 기대된다.
전립선암은 국내는 물론 전 세계적으로 발병률이 높은 암이다. 특히, 암 전이율과 사망율 또한 높아 치료가 중요하다. 이러한 전립선암 치료는 외과 수술, 호르몬 차단 요법, 일반 항암 치료가 많이 활용되지만, 장기간 치료할 경우 약물 저항성이 생겨 약효가 떨어지거나 완치되더라도 재발 사례가 많아, 근원적이고 효율적인 전립선암 치료법 발굴이 절실했다.
이에 공동 연구팀은 경북대학교병원 비뇨기과학 교실의 협조를 통해 사람의 전립선암 임상시료를 분양 받아 연구를 진행했다. 연구를 통해 공동 연구팀은 전립선암 조직 내 ‘ZNF507’이라는 유전자가 정상적인 전립선 조직에 비해 매우 높게 발현하고 있다는 사실을 발견했으며, 해당 유전자가 전립선암에서 실제 높게 발현하며 암이 악화될수록 발현이 증가한다는 것을 확인했다.
추가적으로 공동 연구팀은 ZNF507의 활동 등을 억제한 전립선암 세포주를 확립해 전립선암의 표현형을 추적 관찰할 수 있는 다양한 연구를 진행했다.
그 결과, 실제로 ZNF507의 발현이 억제되면 암의 증식과 군집 능력이 현저히 감소하고, 그로 인해 암이 다른 조직으로 이동하고, 투과해가는 능력 또한 줄어드는 것을 확인했다. 또한, 암 세포가 스스로 죽는 ‘세포 자살’ 또한 증가한 것을 확인했다.
더불어, 공동 연구팀은 ZNF507가 억제됐을 때 왜 암 발생과 전이가 감소하는 이유도 분자생물학적인 수준에서 파악하는 데 성공했다. 연구 결과, ZNF507의 발현이 억제되면, 암세포 신호 전달이 차단돼 암세포 성장과 전이에 필요한 힘이 차단되는 것을 확인했다.
특히, 이러한 연구결과는 동물실험에서뿐만 아니라 실제 인간의 임상 전립선암 조직에서도 같은 상관관계를 보여, 향후 치료에 큰 도움을 줄 것으로 보인다.
DGIST 핵심단백질자원센터 최성균 센터장은 “이번 연구의 주요 성과는 기존 전립선암 치료가 갖는 한계를 극복하고, 새로운 치료제 개발을 위한 근원적 치료 후보 단백질을 발견했다는 점이다”며 “기존 전립선암 항암제 치료는 시간이 갈수록 효능이 감소하는 항암제 저항성, 심혈관계 질환 등 여러 부작용들이 있어 치료에 문제점이 많았지만, 이번 연구 결과를 잘 활용한다면 이러한 부작용들을 극복하는 근본적인 치료가 가능한 신약개발이 이뤄질 것”이라고 말했다.
한편, 이번 연구는 DGIST와 경북대학교의 협력연구를 통해 거둔 성과로, DGIST 미래선도형특성화연구 그랜드챌린지연구혁신프로젝트 p-CoE 연구 사업(과제책임자 : DGIST 장익수 석좌교수)과 한국연구재단 기초연구실 지원 사업(BRL) ‘섬모 발생 및 기능제어 통합 연구실’의 연구 사업의 지원을 받아 수행됐다.
메디컬투데이 김동주 ([email protected])

[저작권자ⓒ 메디컬투데이. 무단전재-재배포 금지]
















































