![]() |
| ▲ 갈색지방내 혈관내피세포와 갈색지방세포 사이의 리간드-수용체의 상호작용 (사진=기초과학연구원 제공) |
[mdtoday=이재혁 기자] 비만과 당뇨 등 대사질환의 발생을 억제하는 갈색지방에 지방이 축적되는 새로운 기전이 밝혀졌다. 갈색지방은 갈색지방세포에 지방이 축적되면서 기능이 저하되고 퇴화한다.
과학기술정보통신부 산하 기초과학연구원(IBS) 혈관 연구단 이혁종 연구위원 연구팀은 갈색지방세포가 비활성화될 때 일어나는 지방축적의 새로운 기전을 대사적 관점에서 제시했다.
갈색지방은 교감신경의 활성화로 열 생성 단백질인 터모제닌(Thermogenin)을 증가시켜 열을 생성하는 특화 조직이다. 갈색지방은 열을 생성하기 위해 흔히 포도당으로 불리는 글루코스와 지방산의 분해를 촉진하며, 이를 통해 비만, 당뇨와 같은 대사성 질환의 개선을 유도한다. 그런데 갈색지방에서 열 생성력이 저하되면 갈색지방세포에 지방이 축적되고, 교감신경 활성화 저하와 미토콘드리아의 기능 장애가 발생한다.
이러한 상태가 지속되면 종국엔 갈색지방이 백색지방으로 변화하면서 갈색지방의 퇴화로 이어진다. 이는 비만과 당뇨와 같은 대사성 질환 예방에 부정적인 것으로 알려져 있다. 그러나 갈색지방에서 지방축적을 조절하는 메커니즘에 대해서는 아직 명확히 밝혀지지 않았다.
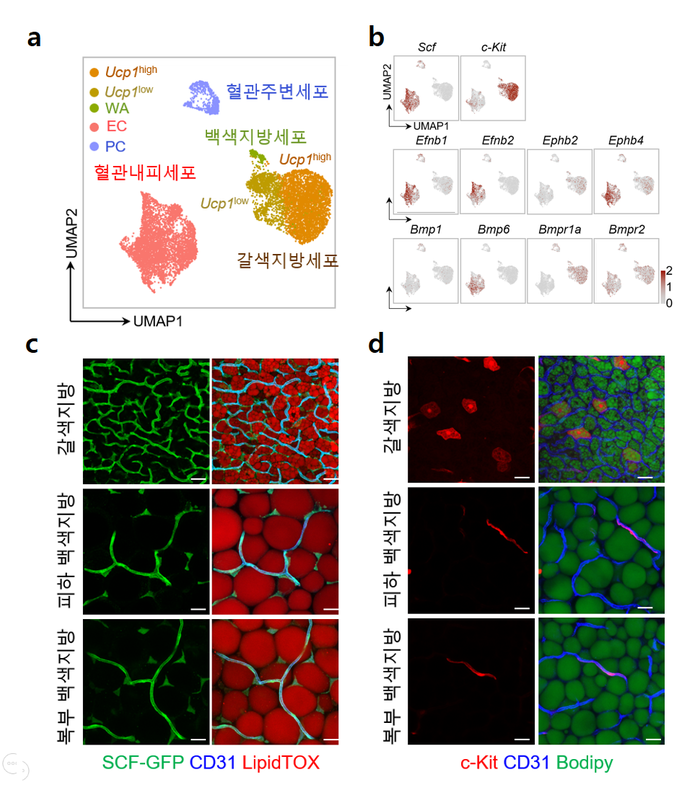
연구진은 마우스를 이용한 실험에서, 갈색지방의 교감신경을 제거하거나 30°C 이상의 고온에서 사육해 열 생성 능력이 저하되는 환경에 노출시키면 혈관내피세포에서 분비되는 줄기세포성장인자(Stem cell factor, SCF)가 갈색지방세포 내 시-키트(c-Kit) 수용체와 결합하여 지방축적을 유도한다는 사실을 최초로 규명했다.
연구진은 단일핵 RNA 시퀀싱(Single nuclei RNA-sequencing) 기법으로 갈색지방 내 갈색지방세포, 혈관내피세포 및 주변세포를 각각 분리해 줄기세포성장인자와 시-키트 수용체의 상호작용이 갈색지방세포와 혈관내피세포에서 특이적으로 강하게 발현함을 확인했다. 그리고 면역염색기법으로 줄기세포성장인자와 시-키트 수용체를 각각 표지한 마우스를 이용해 줄기세포성장인자와 시-키트의 상호작용을 확인했다.
그 결과, 갈색지방의 열 생성 능력이 저하되었을 때 갈색지방세포는 줄기세포성장인자의 수용체인 시-키트의 발현을 일시적으로 증가시키고, 혈관내피세포에서 분비된 줄기세포성장인자가 시-키트 수용체에 결합한다. 그리고 새로운 지방산을 생성하는 데 관여하는 효소들의 발현이 증가하는데, 이러한 효소들이 갈색지방세포의 지방축적을 유도했다.
흥미롭게도 백색지방세포나 백색지방에서 생성되는 또 다른 갈색지방세포인 베이지색지방세포에서는 열 생성 저하 조건에서도 시-키트 수용체가 발현되지 않았다. 이는 갈색지방세포에서만 지방축적에 관여하는 세포 간 특이적 신호체계가 존재한다는 것을 시사한다.
연구를 주도한 이혁종 연구위원은 “이번 연구로 대사성 질환의 예방과 치료에 중요한 역할을 담당하는 갈색지방의 기능 저하 및 퇴화와 관련된 새로운 신호체계를 발견했다”며, “향후 갈색지방의 기능저하 및 퇴화를 선택적으로 억제하여 대사성 질환의 예방 및 치료에 효과적인 약물의 개발하는 데 활용할 수 있을 것”이라고 전했다.
이번 연구결과는 국제학술지 ‘네이처 커뮤니케이션즈(Nature Communications)’에 5월 13일 온라인 게재됐다.
메디컬투데이 이재혁 ([email protected])

[저작권자ⓒ 메디컬투데이. 무단전재-재배포 금지]
















































