형광 세기로 15분 만에 류마티스 관절염 정량적 진단 가능
![]() |
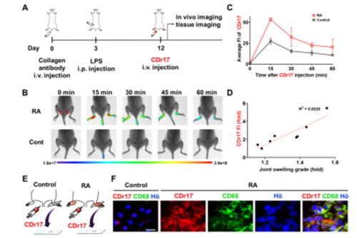
| ▲ CDr17을 이용한 체내 류마티스 관절염 이미징 (사진=IBS 제공) |
[mdtoday=남연희 기자] 류마티스 관절염처럼 면역세포의 일종인 대식세포의 이상으로 발생하는 자가 면역 질환을 정확하고 빠르게 진단할 수 있는 길이 열렸다.
기초과학연구원(IBS) 복잡계 자기조립 연구단 장영태 부연구단장(포항공대 화학과 교수) 연구팀은 대식세포의 아류형인 M1 대식세포만 선택적으로 탐지하는 새로운 형광물질 ‘CDr17’을 개발했다고 17일 밝혔다.
대식세포는 선천적 면역을 담당하는 세포로 외부 물질의 침입 혹은 이물질의 축적이 일어날 수 있는 곳에 분포한다.
바이러스 침입 등으로 면역계에 자극이 오면 비활성 대식세포(M0)는 M1과 M2라는 두 가지 유형으로 활성화된다. M1은 우리 몸에 침입한 외부 물질을 공격하는 한편, M2는 조직 재생을 담당하는 식으로 역할이 서로 다르다.
질병 진단 및 새로운 치료제 개발을 위해서는 각 세포들의 특성과 세포에서 일어나는 현상을 실시간으로 파악해야 한다. 하지만 현재까지는 비활성화 대식세포와 활성화 대식세포를 구분하는 물질이 발견된 정도다.
대식세포 중 특정 유형만 선택적으로 탐지할 수 있는 기술은 아직 개발되지 않아 대식세포에 의한 질병을 정확히 진단하기 어려웠다.
이에 IBS 연구진은 M1과 M2 대식세포의 대사 작용이 서로 다르다는 점에 착안, 각 유형을 구분할 수 있는 형광 분자 개발에 착수했다.
지방산을 소비해 에너지를 얻는 M2와 달리, M1 대식세포는 탄수화물이 주 에너지원이다. 연구진은 80종의 탄수화물 기반 형광물질로 구성된 라이브러리를 새롭게 구축하고, 이중 M1 대식세포만 선택적으로 염색하는 화합물을 찾아내 ‘CDr17(Compound Designation red 17)’이라 이름 붙였다.
공동 제1저자인 조희원 포항공대 연구원은 “CDr17이 M1 대식세포만 선택적으로 염색하는 메커니즘도 규명했다”며 “CDr17이 여러 유형의 대식세포 중 M1 대식세포에서만 과발현되는 ‘포도당 수용체 1(GLUT1)’을 이용해 선택적으로 M1 세포를 염색한다는 것을 알 수 있었다”고 설명했다.
이어 연구진은 CDr17을 활용한 류마티즈 관절염 진단 가능성도 동물실험으로 확인했다. M1 세포가 과도하게 활성화되면 대식세포 간의 불균형으로 인해 류마티즈 관절염 등 자가 면역 질환이 발생한다.
연구진은 류마티스 관절염을 유발시킨 실험쥐에 CDr17을 정맥으로 주사했다. 주사 15분 만에 질병 부위의 M1 대식세포를 선별할 수 있었다.
또한 류마티즈 관절염이 심할수록 CDr17 형광 세기가 강해졌다. CDr17을 이용하면 살아있는 생명체에서 비(非)침습적인 방식으로 자가 면역 질환을 빠르고, 정량적으로 진단할 수 있음을 보여준 것이다.
연구를 이끈 장영태 부연구단장은 “대식세포의 아류형(M1, M2)을 구분할 수 있는 화합물을 개발한 첫 사례”라며 “M1 대식세포와 관련된 염증성 질환 진단 및 새로운 약물 개발을 견인할 것으로 기대된다”고 말했다.
한편 이번 연구결과는 10월 11일 국제학술지 ‘네이처 커뮤니케이션즈(Nature Communications, IF 17.694)’ 온라인 판에 게재됐다.
메디컬투데이 남연희 ([email protected])

[저작권자ⓒ 메디컬투데이. 무단전재-재배포 금지]
















































